ESP32-PICO-D4 BLUETOOTH & WIFI SMD IC
ESP32-PICO-D4 is an ESP32-based System-in-Package (SIP) from Espressif. The new ESP32-PICO-D4 SIP combines an ESP32 SoC, crystal oscillator, filter capacitors, RF matching links, and 4MB flash, into a single 7mm × 7mm QFN package. Including the passive components in the design means that the new QFN package needs very little external support to be used on our own PCB. With its ultra-small size, robust performance, and low-energy consumption, ESP32-PICO-D4 is well suited for any space-limited or battery-operated applications, such as wearable electronics, medical equipment, sensors, and other IoT products.
ESP32-PICO-D4 Pinout Configuration
|
No. |
Name |
Type |
Function |
| 1 | VDDA | P | Analog Power Supply (2.3V ~ 3.6V) |
| 2 | LNA_IN | I/O | RF Input and Output |
|
3 |
VDDA3P3 |
P |
Analog power supply (2.3 V ~ 3.6 V) |
|
4 |
VDDA3P3 |
P |
Analog power supply (2.3 V ~ 3.6 V) |
|
5 |
SENSOR_VP |
I |
GPIO36, ADC1_CH0, RTC_GPIO0 |
|
6 |
SENSOR_CAPP |
I |
GPIO37, ADC1_CH1, RTC_GPIO1 |
|
7 |
SENSOR_CAPN |
I |
GPIO38, ADC1_CH2, RTC_GPIO2 |
|
8 |
SENSOR_VN |
I |
GPIO39, ADC1_CH3, RTC_GPIO3 |
|
9 |
EN |
I |
High: On; enables the module Low: Off; the module powers off Note: Do not leave this pin floating. |
|
10 |
IO34 |
I |
GPIO34, ADC1_CH6, RTC_GPIO4 |
|
11 |
IO35 |
I |
GPIO35, ADC1_CH7, RTC_GPIO5 |
|
12 |
IO32 |
I/O |
GPIO32, 32K_XP (32.768 kHz crystal oscillator input), ADC1_CH4, TOUCH9, RTC_GPIO9 |
|
13 |
IO33 |
I/O |
GPIO33, 32K_XN (32.768 kHz crystal oscillator output), ADC1_CH5, TOUCH8, RTC_GPIO8 |
|
14 |
IO25 |
I/O |
GPIO25, DAC_1, ADC2_CH8, RTC_GPIO6, EMAC_RXD0 |
|
15 |
IO26 |
I/O |
GPIO26, DAC_2, ADC2_CH9, RTC_GPIO7, EMAC_RXD1 |
|
16 |
IO27 |
I/O |
GPIO27, ADC2_CH7, TOUCH7, RTC_GPIO17, EMAC_RX_DV |
|
17 |
IO14 |
I/O |
GPIO14, ADC2_CH6, TOUCH6, RTC_GPIO16, MTMS, HSPICLK, HS2_CLK, SD_CLK, EMAC_TXD2 |
|
18 |
IO12 |
I/O |
GPIO12, ADC2_CH5, TOUCH5, RTC_GPIO15, MTDI, HSPIQ, HS2_DATA2, SD_DATA2, EMAC_TXD3 |
|
19 |
VDD3P3_RTC |
P |
Input power supply for RTC IO (3.0 V ~ 3.6 V) |
|
20 |
IO13 |
I/O |
GPIO13, ADC2_CH4, TOUCH4, RTC_GPIO14, MTCK, HSPID, HS2_DATA3, SD_DATA3, EMAC_RX_ER |
|
21 |
IO15 |
I/O |
GPIO15, ADC2_CH3, TOUCH3, RTC_GPIO13, MTDO, HSPICS0, HS2_CMD, SD_CMD, EMAC_RXD3 |
|
22 |
IO2 |
I/O |
GPIO2, ADC2_CH2, TOUCH2, RTC_GPIO12, HSPIWP, HS2_DATA0, SD_DATA0 |
|
23 |
IO0 |
I/O |
GPIO0, ADC2_CH1, TOUCH1, RTC_GPIO11, CLK_OUT1, EMAC_TX_CLK |
|
24 |
IO4 |
I/O |
GPIO4, ADC2_CH0, TOUCH0, RTC_GPIO10, HSPIHD, HS2_DATA1, SD_DATA1, EMAC_TX_ER |
|
25 |
IO16 |
I/O |
GPIO16, HS1_DATA4, U2RXD, EMAC_CLK_OUT |
|
26 |
VDD_SDIO |
P |
Output power supply. |
|
27 |
IO17 |
I/O |
GPIO17, HS1_DATA5, U2TXD, EMAC_CLK_OUT_180 |
|
28 |
SD2 |
I/O |
GPIO9, SD_DATA2, SPIHD, HS1_DATA2, U1RXD |
|
29 |
SD3 |
I/O |
GPIO10, SD_DATA3, SPIWP, HS1_DATA3, U1TXD |
|
30 |
CMD |
I/O |
GPIO11, SD_CMD, SPICS0, HS1_CMD, U1RTS |
|
31 |
CLK |
I/O |
GPIO6, SD_CLK, SPICLK, HS1_CLK, U1CTS |
|
32 |
SD0 |
I/O |
GPIO7, SD_DATA0, SPIQ, HS1_DATA0, U2RTS |
|
33 |
SD1 |
I/O |
GPIO8, SD_DATA1, SPID, HS1_DATA1, U2CTS |
|
34 |
IO5 |
I/O |
GPIO5, VSPICS0, HS1_DATA6, EMAC_RX_CLK |
|
35 |
IO18 |
I/O |
GPIO18, VSPICLK, HS1_DATA7 |
|
36 |
IO23 |
I/O |
GPIO23, VSPID, HS1_STROBE |
|
37 |
VDD3P3_CPU |
P |
Input power supply for CPU IO (1.8 V ~ 3.6 V) |
|
38 |
IO19 |
I/O |
GPIO19, VSPIQ, U0CTS, EMAC_TXD0 |
|
39 |
IO22 |
I/O |
GPIO22, VSPIWP, U0RTS, EMAC_TXD1 |
|
40 |
U0RXD |
I/O |
GPIO3, U0RXD, CLK_OUT2 |
|
41 |
U0TXD |
I/O |
GPIO1, U0TXD, CLK_OUT3, EMAC_RXD2 |
|
42 |
IO21 |
I/O |
GPIO21, VSPIHD, EMAC_TX_EN |
|
43 |
VDDA |
P |
Analog power supply (2.3 V ~ 3.6 V) |
|
44 |
XTAL_N_NC |
– |
NC |
|
45 |
XTAL_P_NC |
– |
NC |
|
46 |
VDDA |
P |
Analog power supply (2.3 V ~ 3.6 V) |
|
47 |
CAP2_NC |
– |
NC |
|
48 |
CAP1_NC |
– |
NC |
ESP32-PICO-D4 Features and Specifications
MCU
- ESP32 embedded, Xtensa® dual-core 32-bit LX6 microprocessor, up to 240 MHz
- 448 KBROMfor booting and core functions
- 520 KBSRAMfor data and instructions
- 16KBSRAMinRTC
Wi-Fi
- 802.11 b/g/n
- Bit rate: 802.11n up to 150 Mbps
- A-MPDU and A-MSDU aggregation
- 0.4 µs guard interval support
- Center frequency range of operating channel: 2412 ~ 2484 MHz
Bluetooth®
- Bluetooth V4.2 BR/EDR and Bluetooth LE specification 1.2 Description
- Class-1, class-2 and class-3 transmitter
- AFH
- CVSDand SBC
Hardware
- Interfaces: ADC, DAC, touch sensor, SD/SDIO/MMC Host Controller, SPI, SDIO/SPI Slave Controller, EMAC, motor PWM, LED PWM, UART, I2C, I2S, infrared remote controller, GPIO, pulse counter
- 40MHzcrystal oscillator
- 8MBSPIflash
- Operating voltage/Power supply: 3.0 ~ 3.6 V
- Operating temperature range:–40 ~ 85 °C
- Dimensions: (7 × 7 × 1.11) mm
Where to use ESP32 Wi-Fi & Bluetooth MCU
The ESP32 at the heart of the package has a Tensilica Xtensa dual-core 32-bit LX6 microprocessor, with 448KB of ROM and 520KB of SRAM (including 8KB of RTC memory), and a 1KB eFuse. The SIP module integrates 4MB of SPI Flash memory, although as the ESP32 can support up to 16MB it’s possible we might see that in future revisions. Wireless connectivity support is 802.11 b/g/n/e/i (802.11n up to 150 Mbps), alongside Bluetooth V4.2 (BR/EDR and Bluetooth LE support).
The module interfaces include an SD card, UART, SPI, SDIO, LED PWM, Motor PWM, I2S, I2C, IR, as well as GPIO, capacitive touch sensor, ADC, DAC, and an LNA pre-amplifier. The chip also has two onboard sensors—a Hall sensor to detect magnetic fields, and a temperature sensor. Its small footprint and reduced number of external components make it perfectly suited for wearables and other Internet of Things devices.
Note: Complete technical details can be found in the ESP32-PICO-D4 datasheet at this page’s end.
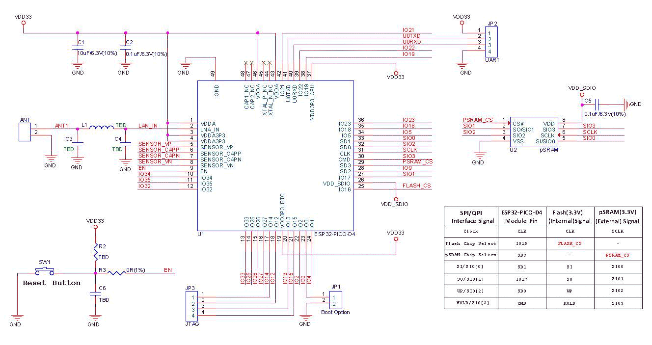
ESP32-PICO-D4 Module Schematics
The schematics below show the internal schematics of ESP32-PICO-D4 SIP.
How To Use ESP32-PICO-D4 SIP?
This is the typical application circuit of the SiP connected with peripheral components (for example, power supply, antenna, reset button, JTAG interface, and UART interface).
Applications
- Generic Low-power IoT Sensor Hub
- Generic Low-power IoT Data Loggers
- Cameras for Video Streaming
- Over-the-top (OTT) Devices
- Speech Recognition
- Image Recognition
- Mesh Network
- Home Automation
- Smart Building
- Industrial Automation
- Smart Agriculture
- Audio Applications
- Health Care Applications
- Wi-Fi-enabled Toys
- Wearable Electronics
- Retail & Catering Applications
2D-Model and Dimensions
If you are designing a PCB or Perf board with this component, then the following picture from the Datasheet will be useful to know its package type and dimensions.





